Eclipse BPMN2 Modeler and Diagram Types
As a software developer involved in implementing a BPM system for your organization or for a customer you’re probably focused mainly on defining user roles, work activities, process flow logic, exception handling, making sure all of the data structures are properly defined and all of the endpoints are correct, and yadda yadda yadda. Sometimes it feels like you’re too close to the trees to see the forest.
The smart folks that make up the OMG understand that business processes can be extremely complex and that no one type of diagram can capture all of the details required to fully understand the inner workings of a large enterprise, much less how one organization interacts with others in the business world. That’s why the BPMN 2.0 specification defines several types of diagrams, which present different views of a business process. Today I’ll discuss these diagram types and how they’re intended to be used.
Process Diagrams
This is the “boxes and arrows” flow chart type of diagram that defines the activities (“boxes”) their sequencing (“arrows”), decision branches (“diamonds”) and so on. This type of diagram typically represents an Organization’s private process, i.e. a description of how an Organization works internally. While the diagram may show information (in the form of “messages”) coming in from, or leaving the Organization to the outside world, this type of diagram is not intended to show interactions between different Organizations.
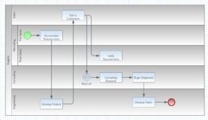
It’s also possible to describe two or more departments interacting with each other inside the Organization using “swim lanes”. Swim lanes can be nested to reflect the Organization’s departmental hierarchy and individual roles within a department. Here’s an example showing the product development cycle in a software consulting firm:
Collaboration Diagrams
This type of diagram shows the interactions between two or more processes, typically owned by different parties or Organizations. The processes are represented by “Pools” and, as with Process Diagrams, each Pool may contain one or more Lanes. Collaboration Diagrams are similar to Process Diagrams in that they depict the flow of activities internal to an Organization; the difference is whereas a Process Diagram is used to depict a single process, Collaboration Diagrams show multiple processes as well as the interface points between them.
Here’s a Collaboration Diagram illustrating a Pizza order:
Choreography Diagrams
Choreography Diagrams are mainly focused on the participants (“Pools”) in a business process and the information exchanged between them, rather than on the orchestration of the work being performed. A Choreography Diagram can be thought of as a business contract between two or more Organizations.
Here’s a Choreography Diagram showing the interaction between a buyer and an online retailer. Each exchange is represented by a rounded rectangle, called a Choreography Task; the information exchanged between them is shown as an envelope representing a message sent from the initiating participant.
Conversation Diagrams
These are a simplification of a Choreography Diagram and are intended as an overview to illustrate which participants co-operate on which tasks. Conversations, as you would guess, are exchanges of packets of information (“Messages”) related to the completion of a task.
In Conversation Diagrams, the participants are represented as Pools, similar to the Collaboration Diagram, and the information exchange (Conversation) as a hexagon connecting them, as shown here:
Conversation Diagrams are not yet fully supported by the Eclipse BPMN2 Modeler, but they are planned as an enhancement for a future release. Please visit the project website for more information about the BPMN2 Modeler.




